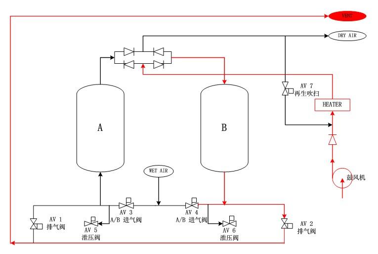
各位好,目前本人和幾位同事在做設備控制系統(tǒng)改造,通過自己編寫程序把該系統(tǒng)由繼電器控制改為PLC控制。我將設備流程圖和設備運行狀態(tài)進行如下描述:

依次開啟一、二、三級電源開關,干燥機開始往罐體里沖壓(A罐、B罐、反吹)均為8Bar。
1.開啟干燥機(A干燥、B再生) 。
2.0分鐘加熱器運行,B罐泄壓閥(AV6)打開,開始B罐泄壓,AV3打開供氣(其余閥門關閉)。
3.1分鐘,AV2 B罐排氣閥打開(此時罐體壓力基本泄完)。
4.1分鐘20秒鼓風機運行。
5.2小時,加熱器停止加熱,鼓風機繼續(xù)運行 。
6.2小時10分鐘,鼓風機停機運行,AV7打開,進入冷卻階段 。
7.4小時,B罐AV2/AV6關閉,開始均壓(A罐、B罐、反吹)為8Bar 。
8.均壓時間為5分鐘 。
9.均壓結束,0分鐘,AV4打開、AV3關閉、AV5打開泄壓,加熱器開始吸合 。
10.1分鐘,AV1打開(此時罐體壓力基本泄完) 。
11.1分鐘20秒鼓風機開始運行 。
12.2小時,加熱器停止加熱 。
13.2小時10分鐘,鼓風機停止運行,AV7打開,開始進入冷卻階段(3Bar吹掃) 。
14.4小時,AV1/AV5關閉,開始均壓(A罐、B罐、反吹)8bar壓力 。
15.均壓5分鐘后進行切換 。
16.如此往復運行 。
注:AV3/AV4由一個電磁閥控制,正常狀態(tài)下,一開一關,不能同時開或關。